石油和化工节能网_中国化工节能技术协会主办欢迎您
手机端
关于我们
首页
新闻资讯
最新资讯
节能思考
政策标准
法律
法则规章
中央政策
各地政策
标准规范
节能技术
工艺节能
节电技术
热力系统节能技术
其他节能技术
重点技术推荐
百项节能技术推荐
绝热材料推荐
企业节能
企业节能动态
企业能源管理
数据快递
节能改造案例
会展培训
专家人物
协会专家介绍
专家访谈
能源审计
最新资讯
审计知识
审计案例
节能改造
关于协会
协会简介
协会章程
协会负责人
入会申请
协会动态
留言板
会员单位
理事单位
组织结构
工作报告
当前位置:首页 >
政策标准
>>
标准规范
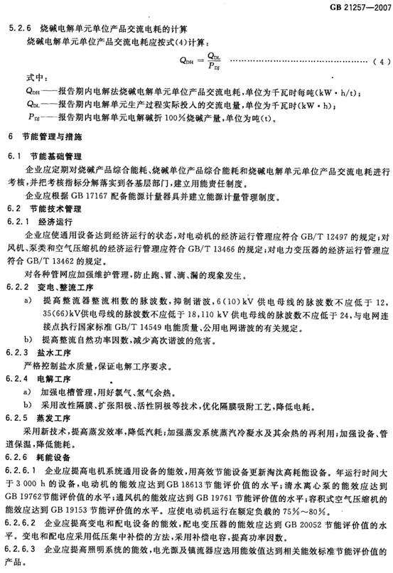
GB 21257-2007烧碱单位产品能源消耗限额
0
发布时间:2009-10-14
浏览数:5569
新闻来源:
最新资讯
1
中国纺织工业联合会党委常委、副会长端小平接受纪律审查和监察调查
2
国家重点研发计划“污泥-低阶煤协同热解与秸秆水解耦合技术及装备”项目召开汇报与交流会
3
大连理工大学在聚烯烃关键单体合成领域取得重大技术突破
4
中办印发《通知》在全党开展树立和践行正确政绩观学习教育
5
中共中央办公厅 国务院办公厅关于推进绿色低碳转型加强全国碳市场建设的意见
6
中共中央政治局召开会议 中共中央总书记习近平主持会议
通知公告
1
关于推荐参评国家知识产权局第二十六届中国专利奖专利名单首批公示名单
2
关于批准发布《温室气体 产品碳足迹量化方法与要求 硝酸》团体标准的公告
3
关于批准发布《乙烯装置碳排放基准》《环氧乙烷乙二醇装置碳排放基准》团体标准的公告
4
关于印发2025年二季度第一批团体标准项目计划的通知
5
推荐参评国家知识产权局第二十五届中国专利奖专利名单的公示
6
中国化工节能技术协会被评为国家4A级社会组织
相关推荐
1
浙江地标:DB33/ 661-2007 合成氨(大型)单位综合能耗限额及计算方法